Sukeerthi

Joined on : 18-09-2025

How to Learn Coding Faster with AI-Powered Tools (2025 Guide)

Education
Online Learning Trends
Study Tips
Career Advice
EdTech Innovations
Scholarships and Admissions
3 months ago   |
31 Views

How to Learn Coding Faster with AI-Powered Tools (2025 Guide)Learning to code has evolved dramatically in the last few years. What once required months of reading, trial and error, and long debugging ...

Read more

Understanding Machine Learning and Its Tools: A Deep Dive for Beginners

Education
Online Learning Trends
Study Tips
Career Advice
EdTech Innovations
Scholarships and Admissions
4 months ago   |
31 Views

IntroductionMachine learning (ML) has evolved from a trendy term to a useful technology that is revolutionizing businesses, organizations, and even charitable endeavors. Machine learning is all around ...

Read more

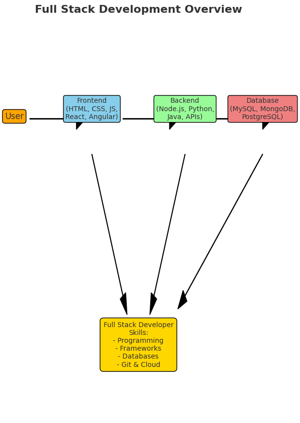
Full Stack Development: A Complete Guide for Aspiring Developers

Technology
It Company
Gadgets and Reviews
Software Development
Cybersecurity
Blockchain and Crypto
Mobile
4 months ago   |
102 Views

Introduction Websites and applications are now the foundation of almost every industry, and technology is still changing how businesses run. Because of this, businesses look for experts who can overse ...

Read more

Complete Java Programming Course with Help with Placement A Comprehensive Guide to the Modern Business World

Education
Online Learning Trends
Study Tips
Career Advice
EdTech Innovations
Scholarships and Admissions
4 months ago   |
25 Views

Overview: The Continued Significance of Java Software powers practically every process in today's quickly changing, tech-driven business world, including banking, e-commerce, healthcare, entertainment ...

Read more

Our Categories

Medical: Doctors & Specialists , Endocrinologist , Neurologist , Pediatrician , Dermatologist , Gastroenterologist , Orthopedic , Cardiologist , Gynecologist , Physicians , Nephrologist , Surgeon , ENT specialist , Psychiatrist , Oncologist , Radiologist , Pulmonologist , Dentist , Hematologist , Eye Specialist , Plastic Surgeon , Veterinary , Laparoscopic Surgeon , Urologist , IVF Doctors / Specialists , Neonatologist , Physiotherapy , Liver Transplant , Neurosurgeon , Eye specialist , Orthopedic Surgeon , Diabetes , Blood Pressure , Surgeons Hospitals & Clinics , Eye Hospital / Clinics , Orthopedic , Heart , Cardiology , Brain & Spine Centre , Multispecialty Hospital , Hospitals / Dental Clinics , Dermatologist , Ayurvedic Hospital , ENT , IVF Hospital & Fertility Centers , Ayurveda Clinics Pathlabs , Veterinary , Laparoscopic Surgeon , Urologist , Neurosurgeon , Hospitals / Dental Clinics , Dermatologist , Eye specialist , Ayurvedic Hospital , Diagnostic Center , ENT , Diagnostic & Lab Services , Pathology Labs , Radiology (X-ray, MRI, CT scan) , Ultrasound Centers Emergency & Ambulance Services , Homeopathy Clinics , Naturopathy Centers / Acupuncture Clinics , Pharmacy & Medical Stores , Pharmacy , Ayurvedic / Herbal Stores , Homeopathic Stores Cosmetic & Aesthetic Services , Skin & Hair Clinics , Cosmetic Surgery / Clinic Health & Wellness Services Weight Loss , Physiotherapy Centers / Clinic , Deaddiction & Rehabilitation centers , Dieticians / Nutritionists , Home Healthcare Services

Real Estate: Shoping Mall , Builders and Developers , Upcoming Projects , Photographer , Construction Company , Property Types , Residential Property , Commercial Property , Plots / Land , Villas Real Estate Services , Real Estate Agents / Dealers , Property Brokers , Real Estate Consultants , Real Estate Developers / Builders Property Rent , Flats / Apartments for Rent , Shops / Showrooms for Rent / Lease , Studio Apartments Rent , Office Space for Rent Construction & Development Interior Designers , Construction Companies / Contractors , Civil Engineers , Architects

Education: Schools , Boarding , CBSE , ICSE , Up Board , International , Play School , Driving School Colleges/Institute/ Classes , Engineering & Technology , Medical Collage , Arts, Science & Commerce , Management & Business Colleges , Law Colleges , Education & Teaching Colleges , Design, Fashion & Fine Arts Colleges , Media & Communication Colleges , Agriculture Science Colleges , Veterinary Science Colleges , Architecture Colleges , Distance & Online Education Colleges Classes, Courses & Coaching , Academic Coaching , IT & Computer Courses , Creative & Design Courses , Language & Communication University , Nadi Astrologer , Vedic Astrologer , Kp Astrologer , Lal Kitab Astrologer , Numerologist Astrologer , Palm Reader , Face Reader , Horoscope Reader , Kundli Match Making , Life & Relationship Astrology , Love Marriage Specialist , Marriage Matching , Family Problem Solution Career & Finance Astrology , Vashikaran Specialist / Tantrik Baba

Accommodation: Hostels / PG , Boys , Girls Resorts , Motels , Guest House , Paying Guest , Home Stay , Dharamshala , Farmhouse , Oyo Rooms , Hotels 7 Star , 3 Star , 5 Star , 4 Star , Budget Hotels

Tour and Travels: Domestic Tour Packages , International Tour Packages , Honeymoon Tours , Family Holiday Packages , Flight / Train / Bus Booking , Flight Ticket Booking , Bus Booking , Train Ticket Booking Car / Bike , Scooty Rentals , Bike Rentals , Car Rentals , Scooty Rentals , Taxi Service Adventure Tours , Pilgrimage Tours

Restaurants / Bar / Cafe: Bakery / Cake , South Indian Restaurants , North Indian Restaurants , Punjabi Restaurants , Gujarati Restaurants , Rajasthani Restaurants , Bengali Restaurants , Mughlai Restaurants , Chinese Restaurants , Thai Restaurant , Japanese Restaurants , Korean Restaurants , Italian Restaurants , French Restaurants , Mexican Restaurants , Seafood Restaurants , Vegetarian Restaurants , Non Veg Restaurants , Fast Food Restaurants , Pizza Restaurants , Burger Restaurants , Cafe / Coffee Shop , Family Restaurants , Buffet Restaurants , Bar and Restaurant , Biriyani Zone Chicken / Mutton Biryani , Veg Biryani

Packers and Movers: Local Packers and Movers , Domestic Packers , International Packers And Movers

Stock & Trading: Stock Market Trading , Commodity Trading , Forex Trading , Crypto Trading , Binary Options Trading , Trading Education & Training Stock Market Training , Forex Trading Courses , Crypto Trading Tutorials

Beauty & Saloon: Beauty Parlours / Salons , Men's salon / Parlour , Ladies Parlour / Salon Spa & Wellness Centers , Hair Transplant , Hair Salons / Hair Studios , Men Hair Salon , Ladies Hair Salon Unisex Salon , Nail Salons , Makeup Artists , Tattoo Studios , Beauty Academies / Training Institutes , Makeup Academy , Hairstyles Academy , Nail Art Mehandi Artist

Automotive: Car Wash , Vehicle Services & Repair , Scooter & Bike Repair Services , Car Repair & Services , Car AC Repair & Services , Cycle Repair & Service , Auto Electrician , Car Painting , Wheel Alignment Automotive Sales Used Car Dealers , Car Showroom, Dealerships , EV Car Showroom / Dealerships , Two Wheeler Showroom , 2 Wheeler Ev Showroom

Events & Wedding: Caterers , Wedding Planner , Marriage & Banquet Hall , Event Organisers , Flower Decorations , Mandap Decorators , Wedding Photographers , Wedding Videographer , Tent House , DJ Service , Wedding Light Decoration , Balloon Decorators , Events & Wedding Planner

Astrologer: Nadi Astrologer , Vedic Astrologer , Kp Astrologer , Lal Kitab Astrologer , Numerologist Astrologer , Palm Reader , Face Reader , Horoscope Reader , Kundli Match Making , Life & Relationship Astrology , Love Marriage Specialist , Marriage Matching , Family Problem Solution Career & Finance Astrology , Vashikaran Specialist / Tantrik Baba

Financial / Loan / Insurance: Insurance , Life Insurance , Health Insurance , Vehicle Insurance , Travel Insurance Tax & Compliance , Tax Consultants , GST Services , Accounting Services Loans & Credit , Home Loans , Personal Loan , Business Loans , Finance Company , Gold Loan Financial Planning , Retirement Planning , Sip Investment Investment Planning

Park: Water Park , Amusement , Trampoline , Snow , Adventure

Temples: Hindu Temples , Shiv Mandir , Vishnu Temples , Krishna Temples , Hanuman temples , Rama Temples Buddhist temples , Jain Temples , Gurudwaras

Legal Services: Property , Immigration , Criminal , Family , Law Firms , Advocate Property , Immigration , Criminal , Family

Electric Vehicle: Car , Scooty , Bike

Supplier & Manufacturers: Electrical , Medical Equipment , Furniture

Repairs & Services: AC Repair & Services , Laptop Repair & Services , Refrigerator Repair & Services , Water Purifier Repair & Services , Watch Repair & Services , Tablet Repair & Services , Projector Repair & Services , Home Theatre Repair & Services , Gas Stove Repair & Services , Chimney Service Center , Printer Repair & Services , Camera Repair & Services , Treadmill Repair & Services , Sewing Machine Repair & Services , Chair Repair & Services , Inverter Repair & Services , Generator Repair & Services , Air Cooler & Fan Repair , TV Repair & Service , Mobile Phone Repair & Services , Washing Machine Repair & Services , CCTV Repair & Services , Dishwasher Repair & Services , Furniture Repair & Services , Geyser Repair & Services , Microwave Oven Repair & Services

Fitness Centre: Gym , Dance Classes , Yoga Classes , Martial Arts / Karate , Taekwondo Classes , Skating Classes

Home Services: Welding works , Cleaning Services , Home Cleaning Services , Sofa & Carpet Cleaning , Kitchen & Bathroom Cleaning , Water Tank Cleaning , Pest Control Services Installation & Services Carpenter Services , Internet Service , Electrician Services , Mineral Water Supplier , Plumber Services , False Ceiling , Flooring & Tiling , Renovation & Remodeling , CCTV Installation , Solar Panel Company / Installation

All Companies: Immigration , Courier , IT Industries , Software Development Company , Website Designer & Development , Mobile App Development , Web Hosting , SEO & Digital Marketing Detective Agency

Matchmaking / Marriage Bureau: Matchmaking , Marriage Bureau , Matrimonial Services

More..